Case Western Reserve University
Electrical, Computer, and Systems Engineering
Inference but no explanation
Major improvement in inference performance but still no explanation
Outstanding performance but cannot explain results
2016 - Why should I Trust you - Marco Tulio Ribeiro et al. - LIME
LIME superpixel mask for classification as a Bernese mountain dog
LIME on Handwritten Digits
| Predicted Classes |
|||||
|---|---|---|---|---|---|
| a | b | c | d | ||
| Actual Classes |
a | TN | FP | TN | TN |
| b | FN | TP | FN | FN | |
| c | TN | FP | TN | TN | |
| d | TN | FP | TN | TN | |
| Legend |
|---|
| True Positives (TP) |
| True Negatives (TN) |
| False Positives (FP) |
| False Negatives (FN) |
Imbalance Ratio (IR)
If IR > 1 the data set is imbalanced
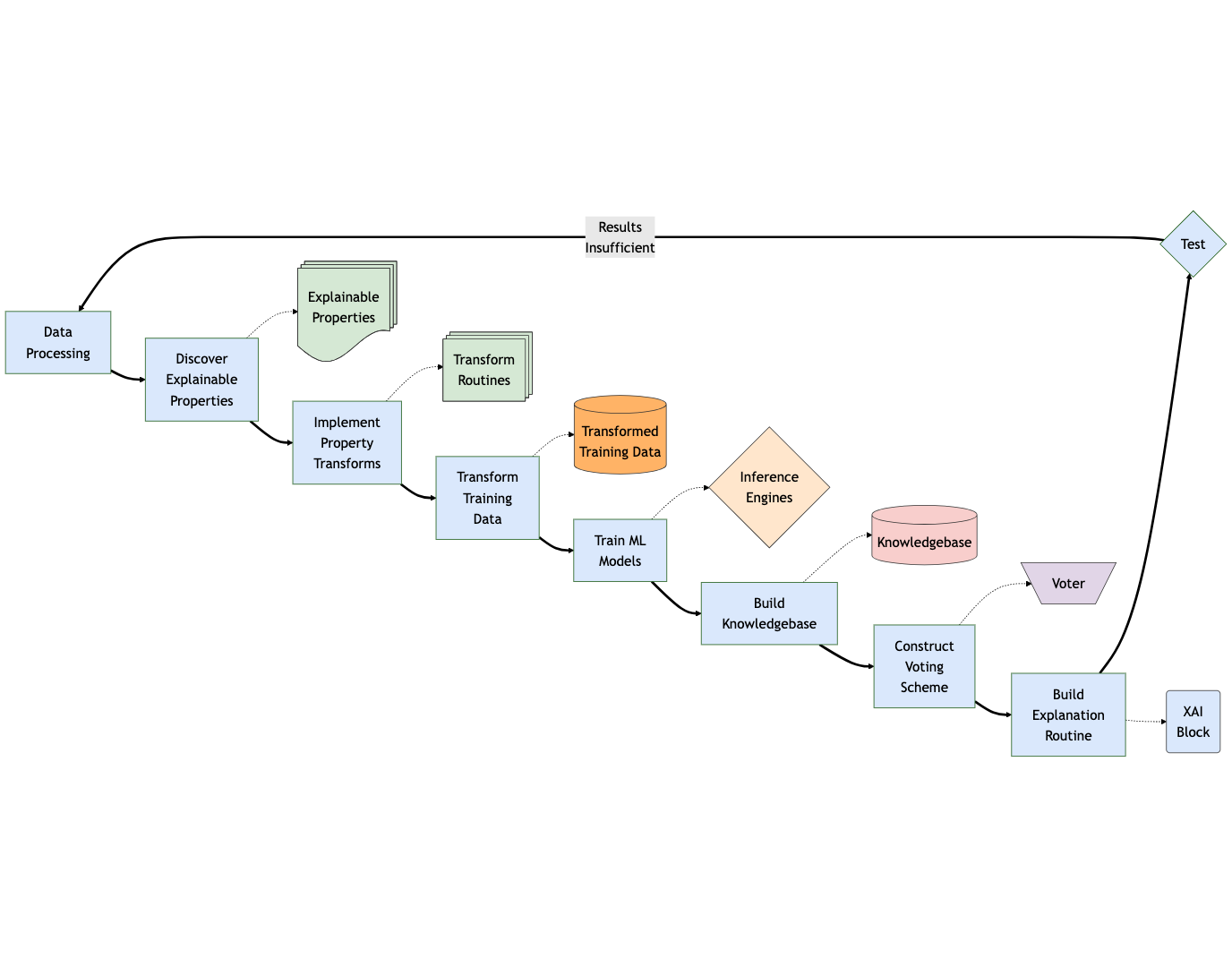
Intent: Produce a system that can explain decisions to a user in plain terms by reasoning about the system's decisions in relation to explainable properties.
Explainable Property: An attribute of an input sample that may differentiate between classes and provide rationale for a classification decision to a user.
Property Transform: a property transformation is a function to modify an input sample to bring out an explainable property in the resulting output. A property transformation aims to highlight or exemplify explainable properties in the input.
| Property | Transform | Image | Trans. |
|---|---|---|---|
| Stroke | Skeleton | ![]() |
![]() |
| Circle | Hough Circle | ![]() |
![]() |
| Circle | Hough Ellipse | ![]() |
![]() |
| Circle | Multiple Circle and Ellipse | ![]() |
![]() |
| Crossings | Intersection | ![]() |
![]() |
| Property | Transform | Image | Trans. |
|---|---|---|---|
| Endpoints | Endpoints | ![]() |
![]() |
| Enclosed Region | Flood Fill | ![]() |
![]() |
| Enclosed Region | Convex Hull | ![]() |
![]() |
| Line | Hough Line | ![]() |
![]() |
| Corner | Harris Corner | ![]() |
![]() |
Weighted Effectiveness, $WE(c)$ for a class $c$ is the sum of effectiveness for all IEs, $j$, that voted for $c$
\[ WE(c)=\sum_j E(j, c) \]Confidence, $Conf(c)$, for a class $c$ is the Weighted Effectiveness of $c$ over the sum of Weighted Effectiveness of all classes that were voted upon
\[ Conf(c)=\frac{WE(c)}{\sum\limits_kWE(k)} \]Widely used for BENCHMARKING ML architectures

| Architecture | |||
|---|---|---|---|
| ML Model Type | 1 Unexpl. | 10 Expl. | 10 Expl. 1 Unexpl. |
| MLP | 98.3 | 96.2 | 97.9 |
| SVM | 97.9 | 95.4 | 97.3 |
| CNN | 99.4 | 97.3 | 98.7 |
| Resnet50 | 98.9 | 97.6 | 98.8 |
| Architecture | |||
|---|---|---|---|
| ML Model Type | 1 Unexpl. | 10 Expl. | 10 Expl. 1 Unexpl. |
| MLP | 0.0 | 100 | 67.2 |
| SVM | 0.0 | 100 | 76.8 |
| CNN | 0.0 | 100 | 75.5 |
| Resnet50 | 0.0 | 100 | 69.9 |
Unexplainable (Unexp.)
Explainable (Expl.)
Explainable + Unexplainable

| Effectiveness | Explainability | |||||||
|---|---|---|---|---|---|---|---|---|
| Fj | Property | Vote | $E(j,0)$ | $E(j,4)$ | $E(j,9)$ | $Ex(0)$ | $Ex(4)$ | $Ex(9)$ |
| F1 | Stroke | 4 | 1.0 | 1.0 | ||||
| F2 | Circle | 0 | 0.039 | 1.0 | ||||
| F3 | Crossing | 0 | 0.018 | 1.0 | ||||
| F4 | Ellipse | 0 | 0.004 | 1.0 | ||||
| F5 | Ell-Cir | 0 | 0.069 | 1.0 | ||||
| F6 | Endpoint | 4 | 0.974 | 1.0 | ||||
| F7 | Enc. Reg. | 0 | 0.021 | 1.0 | ||||
| F8 | Line | 9 | 0.496 | 1.0 | ||||
| F9 | Con. Hull | 4 | 0.826 | 1.0 | ||||
| F10 | Corner | 4 | 0.538 | 1.0 | ||||
| F11 | Unexp. | 4 | 1.0 | 0.0 | ||||
| $WE(c)$ / $\sum{E(j,c)X_j}$ | 0.151 | 4.337 | 0.496 | 0.151 | 3.337 | 0.496 | ||
| Confidence/Expl | 3.03% | 87.0% | 9.96% | 100.0% | 76.9% | 100% | ||



| Effectiveness | Explainability | |||||||||
|---|---|---|---|---|---|---|---|---|---|---|
| Fj | Property | Vote | $E(j,C)$ | $E(j,T)$ | $E(j,U)$ | $E(j,X)$ | $Ex(C)$ | $Ex(T)$ | $Ex(U)$ | $Ex(X)$ |
| F1 | Stroke | C | 0.964 | 1.0 | ||||||
| F2 | Circle | C | 0.114 | 1.0 | ||||||
| F3 | Crossing | C | 0.056 | 1.0 | ||||||
| F4 | Ellipse | T | 0.009 | 1.0 | ||||||
| F5 | Ell-Cir | C | 0.131 | 1.0 | ||||||
| F6 | Endpoint | C | 0.574 | 1.0 | ||||||
| F7 | Enc. Reg. | X | 0.005 | 1.0 | ||||||
| F8 | Line | U | 0.244 | 1.0 | ||||||
| F9 | Con. Hull | C | 0.603 | 1.0 | ||||||
| F10 | Corner | C | 0.369 | 1.0 | ||||||
| F11 | Unexp. | C | 0.989 | 0.0 | ||||||
| $WE(c)$ / $\sum{E(j,c)X_j}$ | 3.801 | 0.009 | 0.244 | 0.005 | 2.812 | 0.009 | 0.244 | 0.005 | ||
| Confidence/Expl | 73.6% | 0.02% | 6.02% | 0.01% | 74.0% | 100% | 100% | 100% | ||
$E_{PARS}$ as Effectiveness
\[ E_{PARS} = P \cdot ACC \cdot R \cdot S \\ \]
$\frac{TN {\cdot} TP^3+TN^2 {\cdot} TP^2}{(TN{+}FP)(TP{+}FP)(TP{+}FN)(TP{+}TN{+}FP{+}FN)}$
Performance of Metrics as Effectiveness on Handwriting
Dataset Characterization
Training and Test
Property = grouping of features
Sample
Output
Intent: Explain decisions by providing evidence about similar training cases.
Inspiration: Work by Caruana et al. Case-based explanation of non-case-based learning methods.
Consider training samples as cases precedent. Similar training cases should support a decision.
CBE is not explaining the model behavior, but what was used to train the model that is similar to an input.
$WN(c) = \sum_{i=1}^{c_i \in k} \frac{bf(c)}{(d_i+1.0)^2}$
$Corr(c) = \frac{WN(c)}{\sum_{j=1}^{c_j \in k}{WN(c_j)}}$
Aggregate - Correspondence - 97.7%

SVM Prediction: four
Correspondence = 92.3%
Alternatives: nine with 7.7% correspondence
Aggregate - Correspondence - 97.4%
Sample
Output
SVM - Trojan
We successfully addressed these questions with evidence in the links above.
